
Möglichkeiten für Stipendien
Jedes Jahr kann die Escuela Alemana bis zu 3 Schüler des III. Bachillerato des Internationalen Bachillerato für die Auswahl des Stipendiums des DAAD nennen. Das Stipendium DAAD ist bestimmt für diejenigen Schüler der deutschen Auslandsschulen mit herausragenden Noten, die ihr Studium in Deutschland fortsetzen möchten. Es handelt sich um ein 100%iges Stipendium für Studium, Reisekosten, Bücher und Unterhalt.
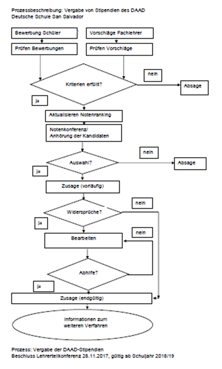
Seit dem Schuljahr 2017/2018 besteht ein neues Vorgehen, bei dem sich der Schüler, der sich seiner guten Noten bewusst ist und der glaubt, ein guter Anwärter für die Auswahl des Stipendiums zu sein, selbst bewerben kann.
|
|
Der „Service de Intercambio Estudiantil“ (PAD) ist die einzige staatliche Institution in Deutschland, die im Namen der Länder für den internationalen Austausch und die internationale Zusammenarbeit mit dem Schulsektor arbeitet.
Internationales preisgekröntes Programm
Jedes Jahr werden etwa 450 Schüler von allgemeinbildenden Schulen in ungefähr 90 Ländern ausgewählt, die sich ausgezeichnet haben, weil sie besonders gut deutsch sprechen. Der Preisträger wird zu einem 4-wöchigen Aufenthalt in Deutschland eingeladen. Es werden verschiedene internationale Gruppen angeboten in Köln, Bonn, Berlin und München oder Hamburg, jede mit einem Studienprogramm von mehreren Tagen. Ein herausragender Punkt des Programms ist der 2 wöchige Aufenthalt in einer Gastfamilie und der Besuch des lokalen Gymnasiums. Während dieser Zeit nehmen die Schüler an besonderem Deutschunterricht teil und ebenso am Unterricht gemeinsam mit ihren Gastgeschwistern. Das Programm wird finanziert vom Bundesministerium für auswärtige Angelegenheiten und koordiniert vom PAD.
Welche Ziele hat das Programm?
Das Ziel des Programms ist die Förderung der deutschen Sprache im Ausland durch Gewährung von kompletten Stipendien für Schüler der deutschen Schulen. Die Gewinner haben eine ausgesprochen gute Leistung in Deutsch gezeigt. Die jungen Gäste bekommen ein modernes und echtes Bild von Deutschland, und gleichzeitig wirbt das Programm für den „Studienplatz in Deutschland“. Das interkulturelle und internationale Ausmaß ist eine grundlegende Orientierung des Lehrprogramms und Kulturstudiums.
Wer kann daran teilnehmen?
Ausländische Schüler, Jugendliche, die mindestens 2 Jahre erfolgreiches Deutschstudium nachweisen können und ihre Beherrschung der Sprache mindestens dem Niveau B1 entspricht. Außerdem sollen die Gewinner ein gutes Allgemeinwissen haben, interessiert und neugierig sein und gute Fähigkeit zur sozialen Integration haben. Es sollten keine Teilnehmer sein, die kurz vor dem Abschluss stehen. Die Gewinner sollten zwischen 18 und 17 Jahren alt sein.
Gastschulen in Deutschland
Das Programm ist für alle gemeinbildenden Schule in Deutschland offen, wo das internationale Ausmaß des Unterrichts und der Schule äußerst sorgfältig ist. Die Schulen nehmen zwischen Ende Juni und Mitte September (je nach Ferienplan jedes Bundeslandes) eine vielfältige internationale Gruppe Jugendlicher auf, denen erlaubt ist, mit ihren Gastgeschwistern am Unterricht teilzunehmen. Diese ernennen einen Lehrer als lokalen Berater/Supervisor des Programms, der sie für 2 Wochen vom Unterricht befreit, damit sie die Gewinnergruppe während des Aufenthalts in Bonn, Berlin, München oder Hamburg begleiten können. Die Escuela Alemana wählt jedes Jahr 2 Schüler mit sehr guten Noten in Deutsch aus, die nicht am vorhergehenden Schüleraustausch teilnehmen konnten.
BIDS wurde zum ersten Mal 2008 gestartet. Das Ziel dieses Stipendiums war der Wunsch des Stipendienprogramms de DAAD für die Absolventen der deutschen Schulen im Ausland, ein Zusatzprogramm bereitzustellen, das mehr Personen den Zugang zum Studium in Deutschland ermöglicht. Es ist vereinbar mit der Information und Unterstützung der Schulen, sowie mit der Bildung von Netzwerken zwischen Schulen im Ausland und Universitäten in Deutschland.
BIDS soll dazu beitragen, Absolventen der Schulen PASCH mehr Möglichkeiten zu geben, sich für eine Lizentiatur in Deutschland zu entscheiden und erfolgreich ihre Studien zu beenden. Der Zweck ist, die Treue Deutschlands gegenüber der Zielgruppe zu stärken und dazu beizutragen, den Erfolg der ausländischen politischen und kulturellen Politik im Schulsektor zu garantieren. Beide werden unterstützt von der Tatsache, dass die Universitäten, auch mit den Mitteln des BIDS, ihre Leistungen für ausländische Studierende erweitern.
Andere wichtige Aspekte des Programms sind die Schaffung von Netzwerken und der Austausch von Information und Kenntnissen: BIDS muss den Universitäten in Deutschland einen Beitrag leisten, um ihre Beziehungen mit ihren Partnerregionen zu intensivieren und auf die lokalen Schulen auszuweiten. Die Schulen PASCH haben gleichzeitig die Unterstützung von BIDS, um ihren Schülern und Absolventen den Weg nach Deutschland zu weisen und in einer deutschen Universität zu studieren.
Siehe Listen der Universitäten, an denen man ein BIDS-Stipendium bekommen kann.
Es ist eine „pre-Universität“ Probewoche und ist an Schüler gerichtet, die ihr letztes Schuljahr beginnen, die ein Ingenieursstudium in Deutschland absolvieren möchten. Um sich für dieses Stipendium zu entscheiden, muss der Schüler sehr gute Noten in Mathematik, Naturwissenschaften und deutsch haben. Es sollen keine deutschen Bürger sein. Für die Teilnehmer werden folgende Kosten gedeckt:
Die TU9-ING.Woche wird finanziert von der Initiative BIDS des DAAD und vom Auswärtigen Amt.
Andere Stipendien